解決方案
能源物聯網
能源物聯網可理解是綜合運用先進的電力電子技術, 信息技術和智能管理技術, 將大量由分布式能量采集裝置, 分布式能量...
智慧電源
智慧電源業務以高端電源核心,產品功率范圍覆蓋0.5kVA-1200kVA,涵蓋核級電源、工業電源、電力電源、通信電源、電梯...
數據中心
數據中心可為客戶提供數據中心穩健基礎設施解決方案與高安全云服務,全面支撐金融、互聯網、通信、政府、教育、醫療...
電動汽車充電樁
電動汽車充電樁涵蓋光儲充充電站、公共充電站、智能停車場、城市加電站、機場充電、立體停車場、充電云平臺等解決...
軌道交通
軌道交通是屬于集多專業、多工種于一身的復雜系統,通常由軌道路線、車站、車輛、維護檢修基地、供變電、通信信號、...
人工智能
人工智能是計算機科學的一個分支,它企圖了解智能的實質,并生產出一種新的能以人類智能相似的方式做出反應的智能機...
城市充電運營解決方案供應商
專用型充電站 / 公共型充電站 / 商業型充電站
查看詳情集團動態
恒健控股、東莞金控與易事特合作簽約儀式隆重舉行,三級國資賦能打造行業龍頭上市公司!
2020-09-09
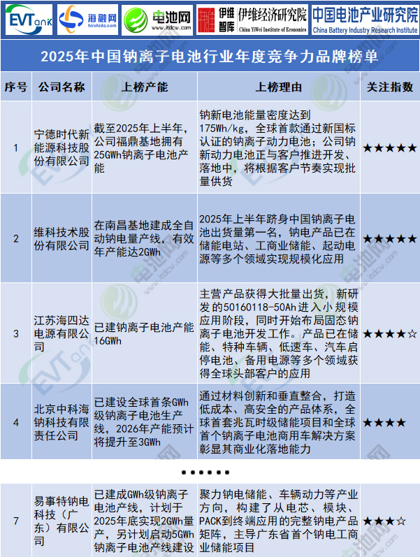
鈉電新勢力TOP2!易事特鈉電科技上榜2025行業競爭力品牌榜單
2025-10-17
喜訊!易事特榮膺SNEC ES+十大亮點 “儲能技術卓越獎”
2025-10-11
數字化標桿!易事特榮獲2025年“AI+創新應用場景”優秀案例企業
2025-09-27
獻禮新疆70周年慶!易事特昌吉市30萬千瓦光儲一體化項目備受媒體關注2025-09-19
重卡充電新勢力!易事特中能易電亮相中國(唐山)智慧物流產業交易博覽會2025-09-18
研發實力再獲權威認可!易事特集團旗下愛迪貝克軟件公司成功入選2025年創新型中小企業2025-09-18
易事特ActiveLi電池控制系統,聚力儲能項目全方位高效升級 2025-09-18
光儲合作共贏!易事特與甘肅豐森農漁光儲項目,為工商業用電提供最優解決方案2025-09-18
喜訊!易事特榮耀登榜2025中國企業專利實力500強,近千項專利筑就數字能源創新高地 2025-09-12
GWh級交付!易事特6.7MW/26.8MWh集中式儲能系統打造獨立儲能新標桿2025-09-10
人才賦能+管理提升!易事特集團PMP項目經理證書頒發,首批內部講師同步受聘2025-09-09
智慧醫療新標桿!易事特 MC6000 為菏澤市立醫院打造綠色節能數據中心2025-09-04
創新引領!易事特儲能噴淋式液冷技術榮膺“創客中國”大獎2025-09-03
關于網上商城未經授權售賣行為的相關聲明
09-12
關于不法分子偽造我司官網的嚴正聲明
05-26
關于不法分子盜用我司名義進行網絡刷單詐騙的嚴正聲明
08-11
關于我司EA3KSI光伏并網逆變器產品合格情況說明
01-03
關于嚴厲打擊假冒我司授權代理聲明2019-08-09
中能華辰沂源20兆瓦光伏發電項目2019-12-03
關于開化縣光伏小康工程農光互補光伏發電項目水土保持設施驗收情況的公示2019-08-07
菏澤神州環保節能服務有限公司廢舊坑塘20MWP光伏發電工程水土保持設施驗收的公示2018-07-06
物 流 招 標 文 件2016-05-09
“易”起奔跑 成就夢想2015-09-02
關于嚴厲打擊假冒我司商標、字號、產品的聲明2015-05-08
尋找千里馬 馳騁五大洲2015-03-17
“易事特電力電子獎(助)學基金”實施方案2015-02-10
青工委成立大會通知2014-11-19
國家能源局新能源和可再生能源司司長李創軍:推進可再生能源高質量躍升發展
國家能源局新能源和可再生能源司司長李創軍:推進可再生能源高質量躍升發展
10-16
儲能、虛擬電廠等新型主體納入市場交易!首個電力現貨市場基本規則發布
儲能、虛擬電廠等新型主體納入市場交易!首個電力現貨市場基本規則發布
09-27
甘肅:新能源配儲最高15%*4小時!
甘肅:新能源配儲最高15%*4小時!
08-24
廣東佛山支持儲能發展征求意見:按裝機容量給予最高100元/KWh事后獎補(內附全國超60項儲能補貼政策)
廣東佛山支持儲能發展征求意見:按裝機容量給予最高100元/KWh事后獎補(內附全國超60項儲能補貼政策)
08-14
云南能源局:電力市場現貨、中長期交易、結算等4大實施細則發布2023-08-14
首個省級長時儲能政策發布!2023-08-11
解讀 | 發改委、能源局《關于做好可再生能源綠色電力證書全覆蓋工作 促進可再生能源電力消費的通知》答記者問2023-08-10
我國充電樁建設加速推進:分布更廣、布局更密、品類更全2023-08-10
國家能源局科技司劉亞芳:1-6月儲能新投運裝機規模約863萬千瓦/1772萬千瓦時2023-08-03
國務院政策例行吹風會:風電光伏發電已成為我國新增電源裝機和新增發電量的雙重主體2023-08-03
國家能源局:2023年上半年光伏產業五大重點工作及下半年四大行業建議2023-07-24
補貼0.3元/kWh!廣東東莞就新型儲能專項資金管理辦法征求意見2023-07-18
綠色低碳轉型!中電聯發布《中國電力行業年度發展報告2023》2023-07-10
22地碳達峰實施方案出爐,光伏規劃有何重點?2023-07-04
關于易事特
公司介紹
發展歷程
易事特人



